
石家庄海关2024年公开招聘20名事业编制工作人员公告
石家庄海关2024年面向社会公开招聘事业编制工作人员,现公告如下:
一、招聘单位基本情况
石家庄海关设有石家庄海关技术中心(含总关技术中心和12个业务部)、秦皇岛海关技术中心、秦皇岛海关煤炭检测技术中心和唐山海关综合技术服务中心等4个检验检疫类,河北国际旅行卫生保健中心(石家庄海关口岸门诊部)和秦皇岛国际旅行卫生保健中心(秦皇岛海关口岸门诊部)2个卫生保健类及中国电子口岸数据中心石家庄分中心1个信息化类,均属公益二类独立法人事业单位;设有石家庄海关后勤管理中心、秦皇岛海关后勤管理中心2个机关后勤服务类,属暂未分类独立法人事业单位。承担各类法定检验与风险检测、检验鉴定和信息化运维、机关后勤管理和服务等工作职责。点击查看更多招聘信息
石家庄海关所属事业单位拥有悠久历史沿革和较为雄厚的技术实力。现有各类检测仪器设备和信息化设备3300多台(套),各类专业实验室51个,其中国家检测重点实验室(含批筹)15个,区域实验室4个,常规实验室32个。
秦皇岛海关煤检中心是我国第一家开展批量煤炭品质检验的机构和我国煤炭检验领域最早的能力验证提供者,是海关系统唯一一家具有一级标物生产资质的机构,是我国煤炭检测实验室联盟理事长单位,年检验煤炭量达2亿多吨。秦皇岛海关技术中心先后培养出院士庞国芳、全国优秀科技工作者、百千万工程领军人才曹彦忠等高端人才,其蜂产品实验室一直处于全球5-6家最高端实验室第一梯队,葡萄酒实验室是全国唯一的酒类质量安全风险验证评价实验室和应急检验检测实验室,在全球蜂产品检测领域和我国葡萄酒检测领域拥有权威品牌。石家庄海关技术中心食品实验室是全国首批具有复检资质实验室,棉花实验室是全国唯一具有国际仲裁资质的实验室。
二、招聘原则
坚持德才兼备、以德为先的用人标准,遵循民主、公开、竞争、择优的原则,实行公开招聘,在考试、考察的基础上择优聘用。
三、招聘计划和方式
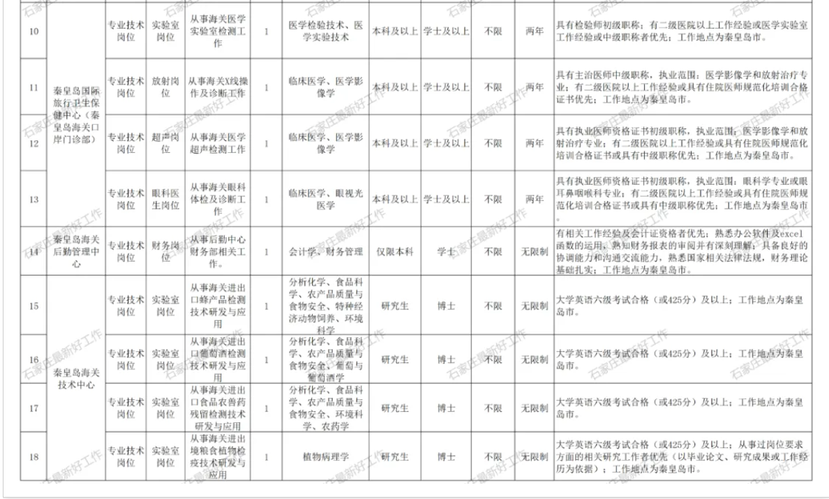
石家庄海关公开招聘事业编制工作人员20名,具体岗位及有关要求详见附件《石家庄海关2024年公开招聘事业编制工作人员岗位条件表》。按照发布招聘公告、报名及资格审查、考试、考察、体检、拟聘用人员公示、办理聘用手续、订立聘用合同等程序进行。
四、招聘条件
(一)具有中华人民共和国国籍;
(二)年龄在18周岁以上、35周岁以下(1988年4月31日至2006年4月31日期间出生),博士研究生年龄可放宽到40周岁以下(1983年4月31日以后出生);点击查看更多招聘信息
(三)拥护中华人民共和国宪法,拥护中国共产党领导和社会主义制度;
(四)具有良好的政治素质和道德品行;
(五)具有正常履行职责的身体条件和心理素质;
(六)具有符合岗位要求的工作能力;
(七)具有与招聘岗位要求相适应的年龄、学历学位、专业和技能条件。普通高等学历教育(非在职)2024年应届毕业生需于2024年7月底前毕业并取得相应的学历学位;留学回国人员于2024年7月底前取得国(境)外学位并完成教育部留学服务中心学历认证的学历。
(八)具备报考岗位所要求的其他具体资格条件。
(九)有下列情形之一的人员不得报考:
1.曾因犯罪受过刑事处罚或曾被开除公职的人员;
2.被辞退未满五年的国家机关、事业单位公职人员;
3.在读的非应届毕业生;
4.现役军人;
5.报考聘用后即构成回避关系的人员;
6.按照法律法规规定不得聘用的其他情形人员。
五、招聘程序
报考人员可通过以下网站查询报考信息:石家庄海关网站(http://shijiazhuang.customs.gov.cn)、河北省人事考试网(https://www.hebpta.com.cn)。
(一)网上报名及资格初审
1.报名方式:采取网上报名的形式,每名报考人员只能报考一个岗位。
2.网上报名时间:2024年4月22日9:00-4月25日17:00
资格审查截止时间:2024年4月26日12:00
缴费截止时间:2024年4月26日17:00
3.报名网址:河北省人事考试网(https://www.hebpta.com.cn)。
4.资格初审及缴费:石家庄海关人事处依据招聘岗位设置的条件进行资格初审。通过资格初审的考生需缴纳报名考务费100元(系统支持移动支付),收费标准依据《河北省发展和改革委员会河北省财政厅关于事业单位招聘工作人员考试收费标准有关事项的通知》(冀发改公价﹝2020﹞1995号)制定。逾期不办理网上缴费手续的,视作放弃。通过资格初审并缴费成功的,视为报名成功。点击查看更多招聘信息
5.网上报名基本程序:
(1)考生开始报名前,须详细了解本次招聘政策和拟报考岗位条件,认真阅读《网上报名须知》并同意《诚信承诺书》,然后按步骤进行具体操作。
(2)网上报名实行严格的自律机制,考生必须履行《诚信承诺书》,对提交的报名信息的真实性负责。资格审查贯穿招聘工作全过程,在招聘各环节发现报考者存在不得报考的情形或不符合报考资格条件的,取消应聘资格,问题严重的要追究相应责任。
(3)网上报名须用有效的二代《居民身份证》先进行“用户注册”后才能登录报名系统,进行填写报名信息、上传本人近期电子证件照片和提交审核等报名工作。
(4)规范填写或选择表项,上传的电子证件照片要符合要求,否则将被报名系统自动拒绝。报考信息通过审核后才能进行缴费操作,缴费成功即完成报名,报名成功需打印报名表以备资格复审时使用。
(5)考生“提交审核”后信息将被锁定,在未反馈审核结果前不能修改。一般情况下,审核员24小时内会在报名系统上回复审核结果。“审核未过”的,可根据提示的未过原因,修改信息或改报岗位并重新提交审核;“审核通过”的,将不能再修改,将进入缴费程序。
(6)考生务必牢记报名和缴费截止时间、打印《笔试准考证》时间、考试时间等重要时间信息,凡是在规定时间未完成相关操作的,将被视为自动放弃。同时,报名和考试期间务必保管好个人的证件和信息,因个人原因造成丢失、被他人盗用和信息被恶意篡改而影响报名和考试的,责任自负。
提醒:报名注册的用户名和登录密码是打印准考证和查询成绩登录必要信息,均务必牢记。
6.开考比例:报名结束后,报考人数与招聘岗位计划的比例应不低于3:1,报考人数达不到规定比例的招聘岗位,按规定的比例相应核减招聘人数或取消招聘岗位。招聘岗位取消和核减情况通过河北省人事考试网、石家庄海关门户网站予以公布。取消招聘岗位的报考人员,在规定时间内可改报其他符合条件的岗位,选择放弃报名的考生可以申请退费。
7.打印笔试准考证:报名缴费成功的考生,请于2024年5月6日9:00至5月9日16:00登录河北省人事考试网打印《笔试准考证》。
(二)笔试
1.笔试时间为2024年5月9日。本次招聘考试为闭卷考试,具体安排为:
14:00-15:30职业能力测验
16:00-17:30公共基础知识
2.笔试地点。设在石家庄市,详见笔试准考证。
3.成绩查询:笔试结束一周内,可登录河北省人事考试网查询本人笔试成绩、是否进入面试。《公共基础知识》和《职业能力测验》满分均为100分。笔试有作弊、一科缺考或成绩为0分等情况的考生,不得进入面试环节。点击查看更多招聘信息
4.最低控制分数线。笔试根据岗位招聘人数和笔试情况综合确定进入面试的最低控制分数线。
(三)面试
1.面试人选确定。
各笔试岗位的考试按笔试成绩从高到低排序,对笔试成绩达到合格线及以上的考生,按照岗位招聘名额1:3的比例确定面试人选;末位笔试成绩并列的考生均进入面试环节;如进入面试比例不足1:3的,按实际人数面试。
通过资格初审的博士研究生不参加笔试,直接进入面试,不受进入面试人员比例的限制。
2.资格复审。面试前,石家庄海关人事处对参加面试人员进行资格条件复审。资格条件复审时,面试人员应按照招聘岗位资格条件要求提供本人身份证、笔试准考证、报名表、学历学位证、职称资格证书、从(执)业资格证书等有关材料的原件以及复印件。在职考生需提交现工作单位出具并加盖公章的同意报考证明原件;对于面试时出具所在单位同意报考证明确有困难的,最迟须在体检考察前提供。
经复审不符合报名资格条件的,取消面试人选资格。已经进入面试名单人员因放弃或取消资格造成的空缺,在报考同一岗位的考生中按笔试成绩从高分到低分依次递补。
3.面试。面试主要测试应聘人员的综合素质和相关能力。面试满分为100分,合格分数线为60分。面试成绩达不到合格分数线的考生,不得进入体检、考察环节。面试具体安排另行通知。
4.总成绩合成。面试结束后,按笔试成绩、面试成绩两部分计算考试总成绩,笔试、面试成绩均按百分制折算,总成绩=笔试成绩(公共基础知识成绩+职业能力测验成绩)/2×50%+面试成绩占×50%。计算考试成绩时,保留小数点后两位。
不参加笔试人员总成绩=面试成绩。
(四)体检、考察
根据考生总成绩从高到低顺序,按1:1比例确定参加体检、考察人选。如比例内末位考试总成绩相同,按以下顺序确定:退役军人,烈士子女或配偶,学历(学位)较高者,职称较高者,面试成绩较高者。进入体检、考察环节人选在河北省人事考试网、石家庄海关门户网站上公布。
1.体检。体检工作统一组织实施,体检项目和标准参照人社部发布的《公务员录用体检通用标准(试行)》、《公务员录用体检特殊标准(试行)》组织实施。点击查看更多招聘信息
2.考察。对通过体检人员进行考察,考察侧重于思想政治表现、道德品质以及与应聘岗位相关的业务能力和工作实绩、遵纪守法、廉洁自律以及需要回避等方面的情况,并对考察对象的资格条件、人事档案等进行核查。考察小组由2名以上工作人员组成,考察后写出书面考察意见。
应聘人员体检、考察不合格或自愿放弃应聘的,从报考同一岗位的人员中,在面试合格分数线以上,可按总成绩从高到低顺序依次递补。
(五)公示及聘用
经体检、考察合格的确定为拟聘用人选,在石家庄海关网站(http://shijiazhuang.customs.gov.cn)、河北省人事考试网(https://www.hebpta.com.cn)上公示,公示时间为7个工作日。公示期满无异议的拟聘用人员办理相关聘用手续。
六、其它事项
1.新聘用人员纳入石家庄海关事业编制管理。未经同意,5年内不得调离。
2.被聘用人员应在规定时间内到招聘单位报到,逾期不报到的,取消聘用资格。被聘用人员按照相关政策规定执行试用期,试用期一并计算在聘用合同期限内。试用期满考核合格的,予以正式聘用,不合格的,取消聘用。点击查看更多招聘信息
3.应聘人员要自觉遵守招聘制度和招聘纪律,自觉履行《诚信承诺书》,对报名信息的真实性负责,对违反招录工作纪律以及报名信息与实际情况不一致的,视情节轻重取消考试或聘用资格。对发现的违纪违规行为,按照《事业单位公开招聘违纪违规行为处理规定》(人社部令第35号)处理。
本公告及相关未尽事宜由石家庄海关人事处负责解释。
政策咨询电话:0311-66709341、66709342
(石家庄海关人事处)
考务咨询电话:0311-68002185
监督举报电话:0311-66709866(石家庄海关党委纪检组)
石家庄海关
2024年4月12日
石家庄海关2024年公开招聘事业编制工作人员岗位条件表.xls

石家庄最新好工作 2024-04-13 11:41 河北
https://mp.weixin.qq.com/s/MyiOiZKpx2f26Cd-On0R_A
微信扫一扫,加客服为好友
第一时间处理您所遇到的问题